UML Diagrams
UML diagrams are standardized visual representations used throughout the software development lifecycle to model system architecture, behavior, and structure.
Table of Contents
- When to Use UML Diagrams in SDLC
- Most Useful UML Diagrams
- Class Diagrams
- Sequence Diagrams
- Use Case Diagrams
- Activity Diagrams
- Component Diagrams
- Deployment Diagrams
- Best Practices
When to Use UML Diagrams in SDLC
Requirements Analysis Phase
- Use Case Diagrams - Capture functional requirements and user interactions
- Activity Diagrams - Model business processes and workflows
System Design Phase
- Class Diagrams - Define system structure and relationships
- Component Diagrams - Organize system into modular components
- Sequence Diagrams - Model object interactions over time
Architecture Design Phase
- Deployment Diagrams - Plan physical deployment of system components
- Package Diagrams - Organize system into logical packages
Implementation Phase
- Class Diagrams - Guide code structure and implementation
- Sequence Diagrams - Verify interaction flows during development
Testing Phase
- Sequence Diagrams - Design test scenarios and verify behavior
- State Diagrams - Test state transitions and edge cases
Most Useful UML Diagrams
1. Class Diagrams (80% Usage)
Purpose: Model static structure, classes, attributes, methods, and relationships
2. Sequence Diagrams (70% Usage)
Purpose: Show how objects interact over time in specific scenarios
3. Use Case Diagrams (60% Usage)
Purpose: Capture functional requirements and user interactions
4. Activity Diagrams (50% Usage)
Purpose: Model workflows, business processes, and complex algorithms
5. Component Diagrams (40% Usage)
Purpose: Organize system into reusable, modular components
6. Deployment Diagrams (30% Usage)
Purpose: Show physical deployment of software components
Class Diagrams
What They Are
Class diagrams show the static structure of a system by modeling classes, their attributes, methods, and relationships.
When to Use
- Requirements Analysis: Identify domain entities and their relationships
- System Design: Define system architecture and data models
- Implementation: Guide object-oriented code structure
- Documentation: Maintain system architecture documentation
Key Elements
- Classes: Rectangles with three sections (name, attributes, methods)
- Relationships: Associations, inheritance, composition, aggregation
- Multiplicity: Number of instances in relationships
- Visibility: Public (+), private (-), protected (#)
Illustrations




Best Practices
- Keep diagrams focused on specific subsystems
- Show only relevant attributes and methods
- Use clear, consistent naming conventions
- Include multiplicity and relationship types
Sequence Diagrams
What They Are
Sequence diagrams show how objects interact over time, focusing on the order of message exchanges.
When to Use
- System Design: Model complex interactions between components
- API Design: Define service interfaces and message flows
- Testing: Create test scenarios and verify behavior
- Debugging: Understand interaction flows for troubleshooting
Key Elements
- Actors/Objects: Vertical lifelines showing participants
- Messages: Horizontal arrows showing interactions
- Activation Boxes: Show when objects are active
- Return Messages: Dashed arrows showing responses
Example: User Authentication Flow
Illustrations

Best Practices
- Focus on one scenario per diagram
- Show error handling paths
- Include timing constraints when relevant
- Keep message names clear and concise
Use Case Diagrams
What They Are
Use case diagrams capture functional requirements by showing how users (actors) interact with the system.
When to Use
- Requirements Gathering: Identify system functionality
- Project Scoping: Define system boundaries and features
- Communication: Share understanding with stakeholders
- Testing: Create acceptance criteria and test cases
Key Elements
- Actors: External entities that interact with the system
- Use Cases: System functionality (oval shapes)
- System Boundary: Rectangle containing use cases
- Relationships: Include, extend, generalization
Illustrations


Best Practices
- Keep use cases at appropriate level of detail
- Focus on user goals, not system functions
- Use clear, action-oriented names
- Show primary and secondary actors
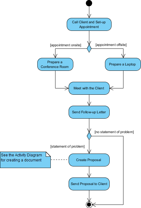
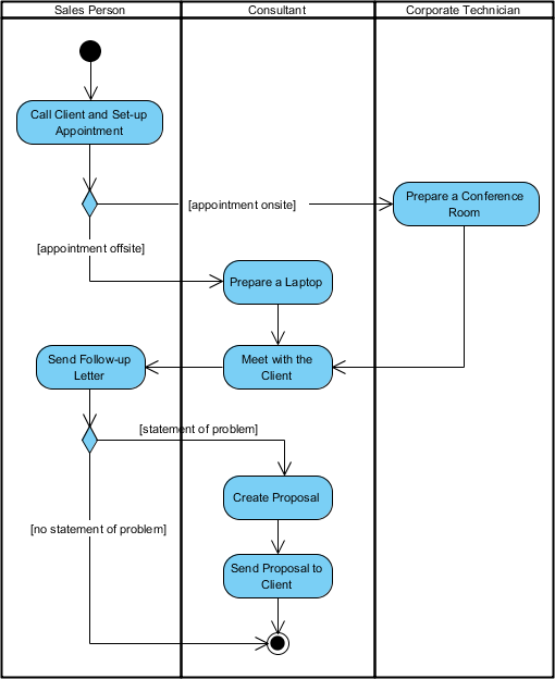
Activity Diagrams
What They Are
Activity diagrams model workflows, business processes, and complex algorithms showing the flow of activities.
When to Use
- Business Process Modeling: Document existing or proposed workflows
- Algorithm Design: Model complex decision logic
- Requirements Analysis: Understand process flows
- System Integration: Show how different systems interact
Key Elements
- Activities: Rounded rectangles showing actions
- Decision Nodes: Diamonds for conditional logic
- Fork/Join: Parallel processing flows
- Start/End Nodes: Initial and final states
Illustrations



Best Practices
- Start with high-level activities, then refine
- Show decision points and alternative paths
- Use swimlanes for different actors/systems
- Include error handling flows
Component Diagrams
What They Are
Component diagrams show how a system is organized into components and their dependencies.
When to Use
- Architecture Design: Define system modules and interfaces
- Team Organization: Assign components to development teams
- Deployment Planning: Understand component dependencies
- Refactoring: Identify coupling and cohesion issues
Key Elements
- Components: Rectangles with component stereotype
- Interfaces: Provided and required interfaces
- Dependencies: Arrows showing relationships
- Ports: Connection points for interfaces
Illustrations


Best Practices
- Group related components into packages
- Show key interfaces and dependencies
- Avoid circular dependencies
- Keep component granularity consistent
Deployment Diagrams
What They Are
Deployment diagrams show the physical deployment of software components on hardware infrastructure.
When to Use
- Infrastructure Planning: Design system deployment architecture
- DevOps: Plan CI/CD pipelines and environments
- Scaling: Understand resource requirements and bottlenecks
- Troubleshooting: Visualize system topology for debugging
Key Elements
- Nodes: Physical or virtual machines, containers
- Artifacts: Deployable software components
- Communication Paths: Network connections
- Deployment Specifications: Configuration details
Illustrations


Best Practices
- Show actual deployment topology
- Include network protocols and ports
- Specify hardware/infrastructure details
- Document security boundaries
Best Practices
General Guidelines
- Start Simple: Begin with high-level diagrams, then add detail
- Focus on Purpose: Each diagram should have a clear objective
- Keep Current: Update diagrams as system evolves
- Use Standards: Follow UML conventions and notation
- Review Regularly: Validate diagrams with stakeholders
When to Create UML Diagrams
Always Create:
- Class diagrams for core domain models
- Sequence diagrams for complex interactions
- Use case diagrams for requirement validation
Create When Needed:
- Activity diagrams for complex business processes
- Component diagrams for modular architectures
- Deployment diagrams for distributed systems
Avoid Over-Modeling:
- Don't diagram simple, well-understood concepts
- Focus on areas of high complexity or risk
Integration with Development
- Version Control: Store diagram sources in Git
- Documentation: Include diagrams in technical documentation
- Code Generation: Use tools that generate code from models
- Reverse Engineering: Generate diagrams from existing code
Quick Reference
Tool Selection Guide
- Developers: PlantUML + VS Code/IntelliJ
- Architects: Visual Paradigm or StarUML
- Teams: Lucidchart or Draw.io
- Documentation: PlantUML (version controllable)
Diagram Usage Matrix
| Diagram Type | Usage % | Best For | Phase |
|---|---|---|---|
| Class | 80% | Static structure, relationships | Design, Implementation |
| Sequence | 70% | Object interactions, API flows | Design, Testing |
| Use Case | 60% | Functional requirements | Requirements |
| Activity | 50% | Workflows, business processes | Requirements, Design |
| Component | 40% | System modules, architecture | Architecture |
| Deployment | 30% | Physical deployment | Architecture |
When to Create UML Diagrams
Always Create:
- Class diagrams for core domain models
- Sequence diagrams for complex interactions
- Use case diagrams for requirement validation
Create When Needed:
- Activity diagrams for complex business processes
- Component diagrams for modular architectures
- Deployment diagrams for distributed systems
Avoid Over-Modeling:
- Donβt diagram simple, well-understood concepts
- Focus on areas of high complexity or risk
Found this guide helpful? Share it with your team:
Share on LinkedIn